电 话:028-86751041-8004
联系人:王倩
手 机:15308020014
地 址: 中国 上海 嘉定区嘉涌路99弄6号713

更新时间:2022-11-18 浏览数:52
所属行业:机械设备> 阀门> 换向阀
发货地址:
产品规格:--
产品数量:1
包装说明:--
单 价:面议
简单描述力士乐4位4通控制换向阀4WRPEH 6 CB04P-2X/G24K0/A1M

应用:
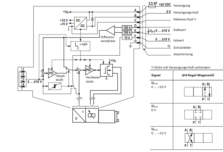
电源电压为24 VDCnom,低于此值时
18 VDC内部紧急关闭,可比
“启用关”。
另外执行“F1”:
ID - E≥3mA - 阀门有效
ID - E≤2mA - 阀门已停用。
通过控制电子设备引出电信号
(例如实际值)不能用于关闭
使用安全相关的机器功能!
(另见欧洲标准“安全工程
流体动力系统和部件的要求 - 液压“,
EN 982!)
产品规格:
4 位 4 通控制阀, 带套管, 直动式,
带电动式位置反馈和集成式控制电子元件
通径 6 通径 6
油口位置按 ISO 4401,
编码: 4401-03-02-0-94
阀芯 C 阀芯符号 C
侧面 - 位置传感器 B B 侧感应式位置传感器(标准)
流量 04 4 L/min, 阀压力降 = 70 bar
特性曲线形式 P 折弯的特性曲线
在 40% 处折弯
系列 2X 系列 20 至 29
电压 G24 供电电压 24V DC
电子接口 K0 元件插头,按 DIN EN 175201-804,
不带电缆插座 (单独订货)
给定值输入 A1 给定值 +/- 10 V
密封 M NBR 密封,适用于矿物油 (HL, HLP)
按 DIN 51 524, 其它的液体请询问。
相对占空比%100(连续运行)
符合EN 60529 IP 65的防护等级(带安装和锁定电缆插座)
供电电压VDC 24

?端子A VDC小值 21 /大40
?端子B VDC 0(大纹波2)
大功耗VA 40
融合,外部AF 2.5
输入,版本“A1”差分放大器,Ri =100kΩ
?终端D(UE)VDC 0 ...±10
?端子E VDC 0
输入,版本“F1”负载,Rsh =200Ω
?端子D(ID-E)mA 4 ...(12)... 20
?端子E(ID-E)电流环ID-E反馈
差分输入的大电压相对于0 V D→B; E→B(大18 V)
测试信号,版本“A1”LVDT
?端子F(UTest)V 0 ...±10
?端子C参考0 V.
测试信号,版本“F1”LVDT信号4 ...(12)...外部负载200 ...大500 ... 500 mA
?端子F(IF-C)mA 4 ...(12)... 20(输出)
?端子C(IF-C)电流环IF-C反馈
简单描述力士乐4位4通控制换向阀4WRPEH 6 CB04P-2X/G24K0/A1M