电 话:021-39526589-8004
联系人:覃小敏
手 机:19117262520
地 址: 中国 上海 嘉定区嘉涌路99弄6号713

更新时间:2025-06-26 浏览数:20
所属行业:仪器仪表> 阀门> 电磁阀
发货地址:
产品规格:--
产品数量:100
包装说明:--
单 价:面议

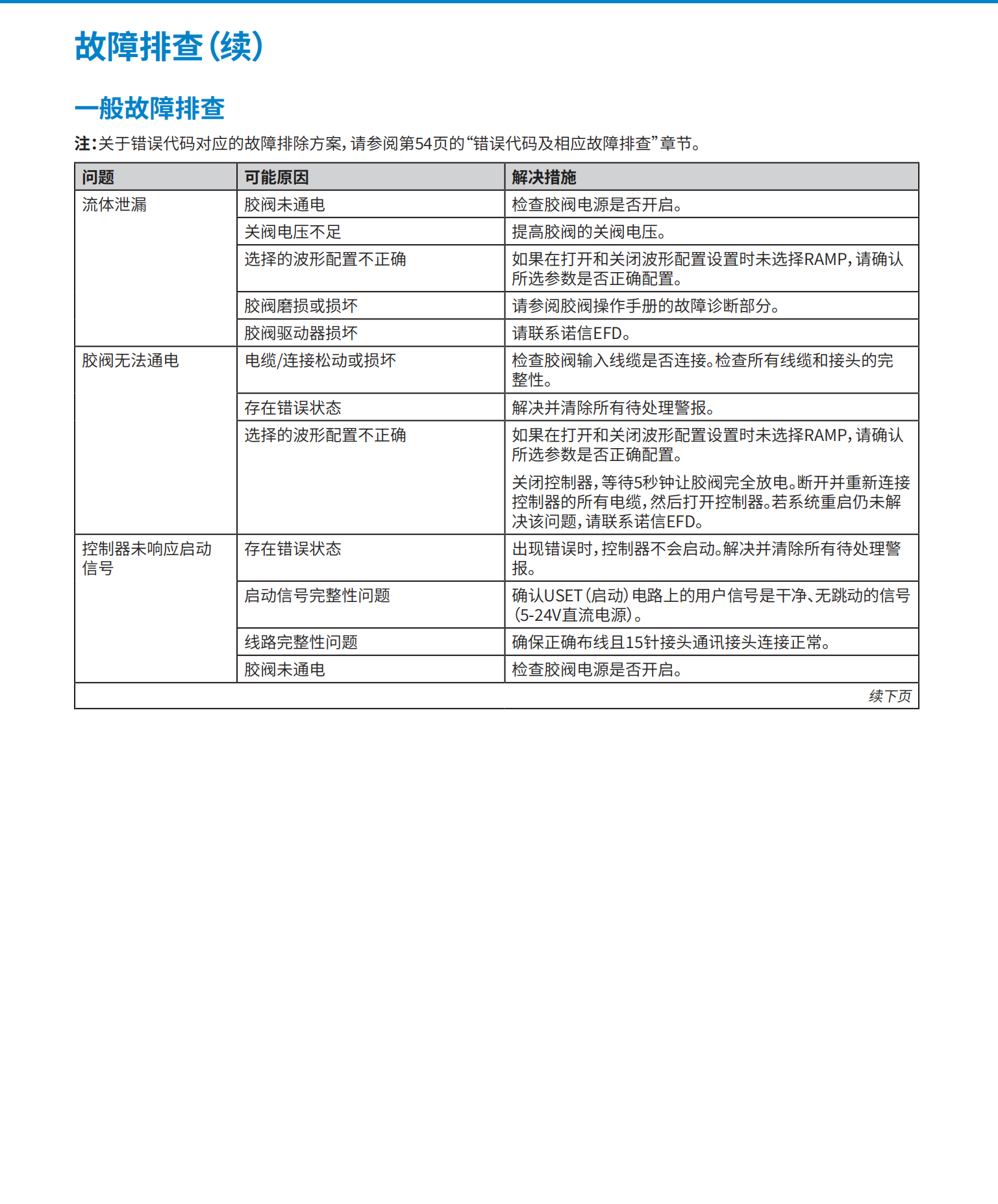
美国Nordson诺信气压胶泵161424
进气压力为4.8.bar(70.psi)时,活塞和撞针会从点胶针头的撞
针座上缩回,从而使得流体流过流体槽。.一旦循环完成,气压被
耗尽,导致活塞弹簧将撞针返回到其在流体座中的位置,从而阻
止流体流动。
流体点胶量取决于胶阀开启时间,储液罐压力,点胶针头尺寸,
撞针行程及流体粘度等因素。
快拆夹扣工作方式
快拆夹扣滑入胶阀主体上的凹槽中,从而将流体槽卡在气缸主
体上。翼形螺钉用于固定整个胶阀组件,防止循环过程中出现移
动。翼形螺钉还可用作一个螺栓,方便卸下快拆夹扣。
BackPack.胶阀驱动器
AC6x14
DRE90L4/FF
DRN90L4/FF
BI5-M18-AP6X-H1141
Bi1-EG05-AP6X
CRG-03-50-50T
CRG-10-04-50T
DSHG-04-3C4-T-D24-51T
HG-10-B4-22T
DSHG-04-3C4-T-D24-52
DSHG-03-2B2-T-D24-14,
EDG-01V-C-1-PNT11-5103
EFBG-06-500-C-5120
HG-10-B4-22
CP96SDB63-500C
CDG1BN25-75
CDG1BN25-75Z
CP96SDB50-80C
AR20-02BE-B
RHCF20-250
GWS8-8-S/K
STG-M-50-125
4R3-MPC
SRL3-T
SCWP2-CB-40B-160-YB3
M4RD3-6
SW-T3PH
4RD339-08-E2-3
V3000-15-W-S
W4000-15-W
M4RD3-4
SCWP2-LB-40B-160-Y
M4RD3-5
SRL3-LB-50B-2500
IS 130 MM/4NC-10E-M12 50129999
DSBC-63-100-D3-PPSA-N3.593440
DSBC-50-80-PPVA-N3 136695
PY2094
CM442-1FW0/0
SMT-8M-A-PS-24V-E-0.3-M8D 574334