电 话:021-39526589-8004
联系人:余玲
手 机:17302157802
地 址: 中国 上海 嘉定区嘉涌路99弄6号713

更新时间:2025-07-07 浏览数:5
所属行业:仪器仪表> 控制仪表> 传感器
发货地址:
产品规格:--
产品数量:100
包装说明:--
单 价:面议

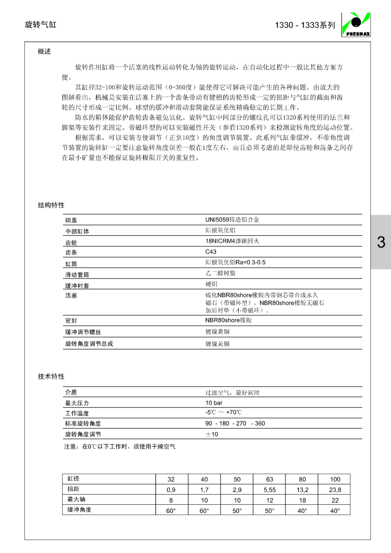
PNEUMAX省空间型气缸1319.100.700.01的密封
在技术性能方面,本人认为电动和气动各有所长,首先电动执行器的优势主要包括:
(1)结构紧凑,体积小巧。比起气动执行器,电动执行器结构相对简单,一个基本的电子系统包括执行器,三位置DPDT开关、熔断器和一些电线,易于装配。
(2)电动执行器的驱动源很灵活,一般车载电源即可满足需要,而气动执行器需要气源和压缩驱动装置。
(3)电动执行器没有“漏气”的危险,可靠性高,而空气的可压缩性使得气动执行器的稳定性稍差。
(4)不需要对各种气动管线进行安装和维护。
(5)可以无需动力即保持负载,而气动执行器需要持续不断的压力供给。
(6)由于不需要额外的压力装置,电动执行器更加安静。通常,如果气动执行器在大负载的情况下,要加装消音器。
AVENTICS 气动阀 5710200100
AVENTICS 气动阀 0821000002
PNEUMAX 气动阀PNEUMAX 105.32.11.1
MTL MTL1141 温度变送器
MTL1142
AECO Ni35-WE40-OP6L-Q12DC10~30V 常开
SEW DVL160L4/TF 升级为DRN160L4/FG
SICK 1017427 IM12-04NPS-ZUK
OMRON G2R-1-E DC24
OMRON P2RFZ-05-E BY
SICK IME12-08NPSZW2S
MXS8L-20
MHZ2-16D
MXS8L-50
MXS16-75
MXS8-20
CDM2B20-75Z
CKD 气缸 SCA2-LB-80B-75-TOH5-R-JS
AIRTAC 电磁阀 4V310-08 24VDC
AIRTAC AFR-2000 AIRTAC
KOSO CL-523H
OMRON E3Z-LS81
CKD 隔膜阀\LGD21-8S
CKD 隔膜阀\LGD11-4S
Honeywell voc检测仪。pgm-7340
NORDSON 860226
NORDSON 144906
OMRON E5CSL-RP AC100-240